3月18日板块追踪:国产算力—算力租赁:AI刚需持续放量,算力租赁迎来全面涨价潮
2026/3/18 17:12:27核心观点
今天算力租赁板块全天强势,成A股核心主线。早盘受腾讯QClaw公测催化高开;午间阿里云宣布AI算力最高涨34%,午后板块二次爆发。数据港、平治信息等阿里云生态股领涨。
核心短期催化因素:
(1)早盘情绪催化:腾讯 QClaw 公测 + 微信入口升级;
(2)午后引爆:阿里云官宣AI算力涨价。
阿里云涨价确认景气,QClaw 引爆需求,供需缺口 + 政策加持,算力租赁迎来量价齐升的高景气周期。
【算力租赁】今天强势上涨,反包昨日阴线,显示出了板块的内在强势上涨动力。从大师线分析来看,虽然今天出现了拐点信号,但由于短期大师线仍为绿色,仍需要进步一步等待,待短期大师线翻红+黄线消失、出现三周期共振的信号后,再结合战法来把握【算力租赁】板块内相关标的的交易机会。

一、算力租赁板块的投资逻辑跟踪分析
(一)算力租赁中长期看好的逻辑
(1)需求端:AI智能体 + 大模型推理,算力刚需爆发
AI Agent(智能体)普及,Token 消耗是普通对话的10–50倍,推理算力缺口持续扩大。
国内 MaaS(模型即服务)调用量创历史新高,算力从“可选”变“刚需”。
市场规模:2026年国内 GPU 算力租赁预计2600亿元,年增速超23%。
(2)供给端:高端 GPU 紧缺,产能刚性约束
英伟达高端 GPU(H100/H200)对华供应受限,国内芯片溢价持续走高。
算力扩张受芯片、能耗、机房三重约束,短期难以放量,租赁方定价权提升。
(3)政策面:顶层设计 + 专项行动,打开成长空间
《政府工作报告》提出:建设超大规模智算集群、算电协同、全国算力调度。
工信部:2026年在50个地区开展“毫秒用算”专项,推动算网融合。
地方:多地发算力券(如深圳最高抵扣 60%),刺激算力租赁需求。
(二)算力租赁板块短期催化因素跟踪分析
(1)早盘情绪催化:腾讯 QClaw 公测 + 微信入口升级
事件核心:3月18日,腾讯QClaw(OpenClaw 生态)发布新版本:微信入口全面升级,从“客服号”升级为小程序,实现微信直连、零门槛、免部署。
个人用户的AI智能体(Agent)入口,可远程操控电脑、执行复杂任务。
依托微信14亿+用户,AI智能体(养虾)从极客圈破圈至全民。Token 消耗暴增。首次将算力消耗场景从B端拉至C端,个人用户成为算力消费主力,推理算力需求呈指数级增长。
C端爆发 + Agent 普及,算力从“可选”变为“刚需”,租赁市场长期需求天花板打开。
(2)午后引爆:阿里云官宣AI算力涨价。
事件核心:今天(3月18日)午间,阿里云官宣因为全球AI需求爆发 + 供应链成本上涨,决定于4月18日起调价:AI算力涨价5%-34%。
午后数据港、平治信息等阿里云生态标的直线涨停,带动板块二次脉冲,确认涨价主线。
涨价验证行业高景气,资金从“主题炒作”转向业绩兑现,算力租赁板块迎来戴维斯双击。
二、算力租赁涨价梳理及原因分析
2026年开年AI算力需求激增驱动算力租赁市场进入涨价周期。
(一)算力租赁涨价梳理
(1)阿里云(3月18日午间):4月18日起,AI 算力最高涨34%;
(2)腾讯云(3月13日):混元系列模型涨价超400%
(3)优刻得:3月1日起,全线算力 / 云服务,涨价20%–30%
(4)森华易腾:3月起全线算力租赁产品20%–30%
(5)智谱AI:2 月下旬涨价30%以上
(6)华为云(间接传导):虽未官宣全栈涨价,但昇腾算力集群、鲲鹏云服务器因国产替代需求激增,实际签约价上行,长约订单溢价明显。
(7)海外亚马逊、谷歌云等今年均宣布涨价。
(二)算力租赁涨价的原因分析
1. 需求端:AI应用爆发,算力需求指数级增长
C 端破圈:腾讯QClaw(OpenClaw)微信入口开放,AI Agent从极客圈走向全民,Token消耗暴增(Agent单次是普通对话的10–100倍)。
B端刚需:大模型训练、多模态生成、智能体开发需求集中释放,企业长约锁定算力,算力稀缺。
2月中国模型 Token 调用量达4.12 万亿,首次超过美国(2.94 万亿)。
2. 供给端:多重瓶颈,高端算力极度稀缺
芯片垄断+出口管制:英伟达占高端AI芯片80%的市场,对我国 H100/H200/B200供应受限,交付周期12–18个月。
3. 成本端:全产业链涨价,倒逼租金上行
硬件成本:GPU 采购价涨30%+;DRAM/NAND 分别涨55%–60%/33%–38%。
运营成本:电力 / 散热 / 土地涨15%;液冷成高端标配,成本大增。
技术投入:国产适配、集群优化、运维人力成本持续上升。
本轮算力租赁涨价是需求爆发、供给稀缺、成本上行等多重因素共振的结果,并非短期炒作。高端GPU与国产算力(真武 810E 等)是涨价核心,预计涨价趋势至少持续至2026年底,2027年第二季度后随供给释放逐步缓解。
三、算力租赁产业分析
(一)算力租赁产业链
上游:算力芯片(底层供给核心)
通用算力:CPU(性能均衡,当前主流)
智能算力:GPU(AI 训练/推理主力)、FPGA(半定制化)、ASIC(定制化,推理场景优势显著,或成 GPU 替代)

中游:算力服务整合(生态枢纽)
算力提供商(云计算中心/AIDC):整合硬件与基建资源,向客户提供租赁、调度、运维等服务,是产业链中弹性最大的环节。
下游:需求端(增长引擎)
AI大模型训练、推理及各类AI应用开发,当前推理需求已远超训练需求。需求爆发(尤其是C 端 AI Agent普及)是驱动产业链量价齐升的根本动力。
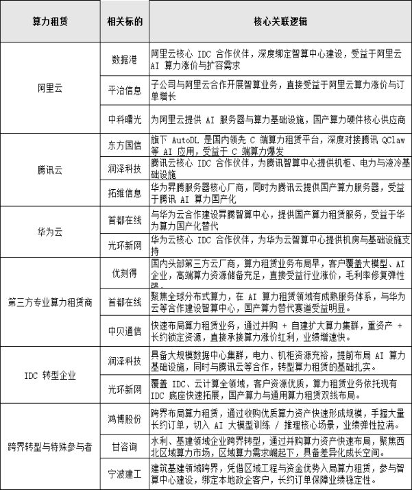
(二)算力租赁相关企业分析
(1)核心设备及代表厂商
核心设备包括服务器厂商和IDC/数据中心运营商,这是中游运作的物理基础,负责将上游芯片组装成可用的算力硬件。
服务器厂商:直接集成芯片与服务器,向租赁商提供硬件。
代表企业:浪潮信息、中科曙光、拓维信息。
IDC/数据中心运营商:提供机房、机柜、电力、网络环境(低PUE、液冷)。
代表企业:光环新网、润泽科技、城地香江、光环新网。
(2)核心算力提供者
这是中游的核心主体,直接面向用户提供租赁服务,也是本轮涨价潮的主导者。
传统云厂商(巨头入口):备极强的品牌与技术壁垒,制定行业定价标准。
代表企业:阿里云、腾讯云、华为云
第三方专业算力租赁商(纯租赁主力):专注于算力租赁业务,资产轻,对涨价反应最灵敏,业绩弹性最大。
代表企业:优刻得、森华易腾、首都在线、中贝通信
IDC 转型企业:利用原有的机房资源优势,逐步升级为算力服务商,实现 “基建 + 算力”双轮驱动。
代表企业:数据港、润泽科技
跨界转型与特殊参与者:跨界转型企业,通过并购、重资产入局,通常持有长约订单或特定资源。
代表企业:鸿博股份、海南华铁、宁夏建工、甘咨询
四、算力租赁核心标的

五、算力租赁板块行情走势跟踪分析
算力租赁是AI时代的“卖水人”,需求刚性、供给受限、商业模式升级、政策加持,具备持续高成长属性,行情走势值得中长期持续跟踪。
从麒麟大师线分析来看,【算力租赁】板块在上次走出一波主升行情后,然后进入了长达41个交易日的区间震荡行情,虽然处于震荡态势,但价格中枢仍是处于上市趋势,这从咱们麒麟大师长期趋势线的上升态势可以看出。
【算力租赁】今天强势上涨,完全反包昨日阴线,显示出了板块的内在强势上涨动力。从大师线分析来看,虽然今天出现了拐点信号,但由于短期大师线仍为绿色,仍需要进步一步等待,待短期大师线翻红+黄线消失、出现三周期共振的信号后,再结合战法来把握【算力租赁】板块内相关标的的交易机会。
最后,大家一定要切记,严格按照战法操作,切勿追高,介入后,若走势不及预期,需严格按照战法的要求执行止损。
风险提示
板块估值泡沫、AI需求不及预期、国产替代进度不及预期、政策变化等长期风险
【风险提示】
“以上内容仅供参考,所依据的软件功能、指标、计算模型存在局限性,不构成投资建议及买卖依据,亦不作未来收益保证,据此操作风险自担。股市有风险,投资需谨慎。
“参阅本服务上所提供的资料及图表的人士,被视为已经理解并愿意自行承担投资服务的风险和损失。投资者依据本服务提供的信息、资料及图表进行金融、证券等投资项目所造成的盈亏与本公司无关。
同时本公司承诺诚信提供专业服务,不承诺投资者获取投资收益,也不与投资者约定分享投资收益或分担投资损失。本服务所提供的信息、资料及图表仅供参考,所依据的软件功能、指标、计算模型存在局限性,并不构成对任何股票的收购、购买、认购、抛售或持有的邀约或意图。
投资顾问:彭之誉
执业编号:A0380625050014,
证券咨询提供:杭州顶点财经网络传媒有限公司(证书:913301087996770893)
-
新闻标题新闻标题新闻标题新闻标题
2016-03-25 09:39:02