3月5日板块追踪:两会政府工作报告解读及核心主线梳理
2026/3/5 16:48:31政府工作报告核心看点
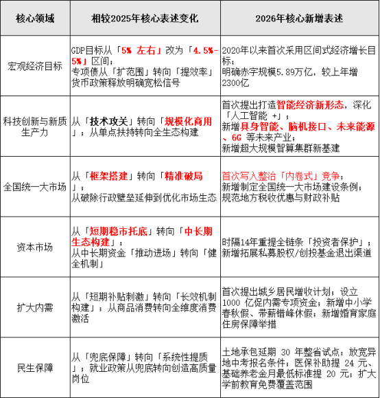
AI首次成为贯穿产业升级、新基建、未来产业的核心主线,报告明确了“人工智能+”的全行业渗透路径,验证了AI从技术概念走向实体经济主战场的政策导向,同时通过开源生态、算力基建、治理规则的配套部署,构建了自主可控的 AI 产业生态体系。
(1)首次提出打造智能经济新形态,明确深化拓展“人工智能 +”,促进新一代智能终端和智能体加快推广,推动重点行业领域人工智能商业化规模化应用,培育智能原生新业态新模式;
(2)未来产业新增具身智能、脑机接口、未来能源、6G等方向,与集成电路、航空航天、低空经济等新兴支柱产业形成梯队布局;
(3)新增实施超大规模智算集群、算电协同等新基建工程,加强全国一体化算力监测调度,支持人工智能开源社区建设,完善人工智能治理。
(4)相较2025 年“加快发展新质生产力,推进关键核心技术攻关”的框架性表述,2026年报告完成了三大升级:
1.从“技术研发”转向“产业落地”,重点强调AI的商业化规模化应用,而非单纯的技术突破;
2.从“单点产业扶持”转向“全生态构建”,覆盖算力基础设施、开源生态、场景应用、治理规则全链条;
3.从“笼统的未来产业” 转向“精准赛道卡位”,明确了具身智能、脑机接口、未来能源、6G等前沿方向,与全球科技竞争趋势精准对标。

报告政策内容解读及市场机会拆解
本次报告是“十五五”开局之年的施政纲领,相较2025年报告,核心变化集中于目标设定更重弹性与底线、政策部署从框架搭建转向落地执行、发展重心从规模增长转向质效提升,以下从核心领域的表述调整与新增内容拆解核心市场机会。
一、主线一:人工智能+(全年大主线,政策+产业+事件三重共振)
(一)政府工作报告相关原文
深化拓展“人工智能 +”,促进新一代智能终端和智能体加快推广,推动重点行业领域人工智能商业化规模化应用,培育智能原生新业态新模式。实施超大规模智算集群、算电协同等新基建工程,加强全国一体化算力监测调度。培育发展具身智能、脑机接口、未来能源、6G等未来产业。
点评
本次报告对人工智能的部署从“顶层设计” 转向“规模化落地”,表述力度与细化程度超市场预期,叠加此前美军AI在中东实战落地的事件催化,成为A股较具确定性的主线。

(二)核心市场机会拆解
(1)AI算力基建(政策直接点名的刚需赛道)
核心逻辑:超大规模智算集群、算电协同工程直接落地,叠加AI大模型训练与推理需求持续爆发,算力基础设施是AI产业落地的第一受益环节,业绩兑现确定性高。
核心受益方向:AI服务器、国产GPU/AI芯片、高速光模块、液冷温控、智算IDC、存储芯片。
(2)AI应用与智能体(弹性大,聚焦商业化落地)
核心逻辑:政策明确推动AI商业化规模化应用、智能体加快推广,产业端从“技术炒作”转向“业绩兑现”,率先实现商业化落地、客户付费意愿强的细分赛道将迎来估值与业绩双升。
核心受益方向:工业AI、智能驾驶、办公智能体、AI+医疗、AI+金融、AI+安防。
(3)AI+军工(事件 + 政策双催化,景气度持续上行)
核心逻辑:本次报告明确航空航天、国防科技为新兴支柱产业,叠加美军AI实战验证了军事AI的核心价值,军工智能化是国防建设的核心方向,军费预算将持续向AI相关领域倾斜。
核心受益方向:军用AI决策平台、军用算力芯片、无人装备、智能弹药、军用雷达与光电探测。
二、主线二:新兴支柱产业+未来产业(新质生产力核心载体,中长期产业趋势明确)
(一)政府工作报告相关原文
打造集成电路、航空航天、生物医药、低空经济等新兴支柱产业。建立未来产业投入增长和风险分担机制,培育发展未来能源、量子科技、具身智能、脑机接口、6G 等未来产业。
点评:
本次报告明确划定了“十五五”开局之年的产业升级方向,直接点名的细分赛道将迎来政策、资金、产业的三重加持,是A股中长期的核心布局方向。
(二)核心市场机会拆解
(1)集成电路(国产替代核心,政策持续加码)
核心逻辑:报告将其列为新兴支柱产业首位,叠加海外技术封锁持续升级,芯片全产业链国产替代进入加速期,设备、材料、先进封装、制造环节的核心企业将持续受益。
(2)低空经济(政策落地加速,商业化拐点已至)
核心逻辑:连续多年被两会重点提及,本次明确为新兴支柱产业,低空飞行、eVTOL、通用航空、无人机物流等赛道的商业化落地将全面提速,政策配套与基础设施建设将同步跟进。
(3)生物医药(创新药 + 医疗器械,政策边际回暖)
核心逻辑:列为新兴支柱产业,叠加医保谈判边际缓和、创新药出海加速、国产医疗器械替代提速,行业景气度触底回升,创新药、CXO、高端医疗器械、中医药赛道迎来修复机会。
(4)商业航天/卫星互联网/6G(新基建核心,全球竞赛加速)
核心逻辑:报告明确提出“加快发展卫星互联网”,培育6G未来产业,我国卫星星座建设进入密集发射期,6G技术研发与标准制定加速,卫星制造、卫星通信、地面设备、射频芯片环节直接受益。
(5)未来产业(主题性机会,聚焦技术突破节点)
核心逻辑:报告明确建立未来产业投入与风险分担机制,量子科技、脑机接口、未来能源等赛道,将迎来政策与资金的持续扶持,适合把握技术突破、产业催化带来的主线机会。
三、主线三:能源安全 + 绿色转型(政策刚性强,业绩确定性高)
(一)政府工作报告相关原文
单位国内生产总值二氧化碳排放降低 3.8% 左右,建设新型能源体系,培育发展未来能源,推动传统产业绿色化、智能化转型。
点评
本次报告明确了双碳目标的持续推进,同时将能源安全放在核心位置,新型能源体系建设、传统能源保供、能源技术创新三大方向迎来明确的政策支持。
(二)核心市场机会拆解
(1)新能源赛道(景气度触底回升,聚焦出海与技术创新)
核心逻辑:新型能源体系建设持续推进,光伏、风电装机量维持高增长,同时行业出清接近尾声,核心企业盈利触底回升,叠加出海与技术迭代(TOPCon、HJT、钙钛矿、大储),板块迎来修复机会。
(2)电网与储能(新能源消纳核心刚需,投资持续放量)
核心逻辑:报告明确实施算电协同工程、新型能源体系建设,电网投资进入新一轮上行周期,储能是新能源消纳的核心环节,政策支持力度持续加码,相关企业订单与业绩将高速增长。
(3)传统能源(供需格局优化,高分红高股息具备防御性)
核心逻辑:能源安全是国家安全的核心组成部分,煤炭、油气保供政策持续,行业供需格局维持紧平衡,企业盈利稳定、高分红高股息,在市场震荡期具备极强的防御属性,叠加中东地缘冲突带来的油价上行催化,板块具备阶段性行情机会。

风险提示
利好兑现风险:会前涨幅大的板块,会后易回调。
预期差风险:政策不及预期→板块快速杀跌。
业绩验证风险:主题炒作后,无业绩支撑的标的会被抛弃。
【风险提示】
“以上内容仅供参考,所依据的软件功能、指标、计算模型存在局限性,不构成投资建议及买卖依据,亦不作未来收益保证,据此操作风险自担。股市有风险,投资需谨慎。
“参阅本服务所提供的资料及图表的人士,被视为已经理解并愿意自行承担投资服务的风险和损失。投资者依据本服务提供的信息、资料及图表进行金融、证券等投资项目所造成的盈亏与本公司无关。
同时本公司承诺诚信提供专业服务,不承诺投资者获取投资收益,也不与投资者约定分享投资收益或分担投资损失。本服务所提供的信息、资料及图表仅供参考,所依据的软件功能、指标、计算模型存在局限性,并不构成对任何股票的收购、购买、认购、抛售或持有的邀约或意图。
投资顾问:彭之誉
执业编号:A0380625050014,
证券咨询提供:杭州顶点财经网络传媒有限公司(证书:913301087996770893)
-
新闻标题新闻标题新闻标题新闻标题
2016-03-25 09:39:02